智库观点

​​​Think tank view

——

民生智库 | 2025年31省(区、市)高质量充分就业全景解码
来源: | 作者:民生智库就业促进研究中心 | 发布时间: 2025-02-12 | 538 次浏览 | 分享到:
梳理总结31省(区、市)政府工作报告中就业重点工作及具体特点,以期为各地人力社保部门开展工作提供参考

导读:就业是家事,更是国事,以习近平同志为核心的党中央把就业工作摆在治国理政的突出位置,多次在重要讲话中强调高质量充分就业。近期各地发布2025年政府工作报告,各省(区、市)均提到高质量充分就业或部署高质量充分就业具体工作,本文结合高质量充分就业国家要求,梳理总结31省(区、市)政府工作报告中就业重点工作及具体特点,以期为各地人力社保部门开展工作提供参考。

关键词:政府工作报告、高质量充分就业、就业促进


一、深入落实国家就业工作要求

就业优先是国家战略谋划。党的二十大报告指出“实施就业优先战略”,将就业优先上升到战略的高度,为新征程上进一步做好就业工作指明了方向。深入实施就业优先战略要求各级政府和部门在制定和实施经济政策时,要充分考虑对就业的影响,将就业优先原则贯穿于经济社会发展全过程。现代化的本质是人的现代化,人力社保事业是保障基本生活、推动公平正义、提升民生福祉的重要方面,是推动经济社会高质量发展,发展成果惠及民生、凝聚人心的重要环节。

高质量充分就业是新时代新征程就业工作的新定位、新使命。2024年5月,习近平在中共中央政治局第十四次集体学习(以下简称“第十四次集体学习”)时强调促进高质量充分就业,不断增强广大劳动者的获得感、幸福感、安全感。党的二十届三中全会提出在发展中保障和改善民生是中国式现代化的重大任务,对完善就业优先政策、健全社会保障体系、深化人才发展体制机制改革、加强劳动者权益保障、完善收入分配制度等做出一系列重大改革部署,为持续推动人力资源开发利用明确了方向。

党中央、国务院进一步明确高质量充分就业具体要求和重点任务。2024年9月中共中央、国务院在《关于实施就业优先战略促进高质量充分就业的意见》中部署高质量充分就业工作任务,强调以推动高质量发展为基础,以实施就业优先战略为引领,以强化就业优先政策为抓手,以深化就业体制机制改革为动力,推动实现高质量充分就业。11月1日出版的第21期《求是》杂志发表习近平总书记的《促进高质量充分就业》重要文章,指出在宏观层面,高质量充分就业包括就业机会充分、就业环境公平、就业结构优化、人岗匹配高效、劳动关系和谐等;在微观层面,主要表现为劳动者不仅有活干,而且工作稳定、收入合理、保障可靠、职业安全。

二、各地工作部署重点方向

(一)强化就业与产业协同:聚焦、统筹、特色

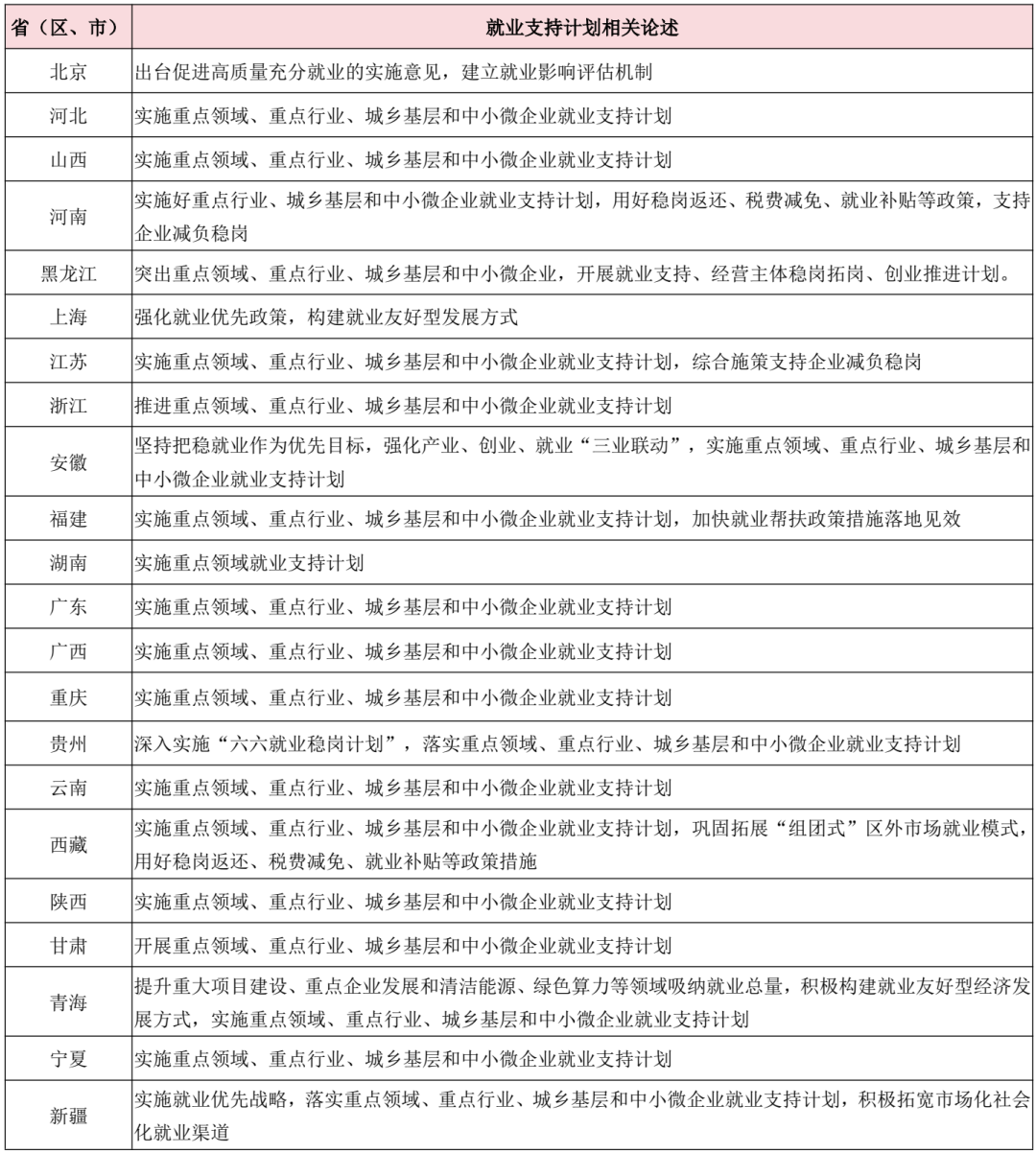
重点行业、重点突破,就业促进政策发力更加聚焦。31个省(区、市)中有20个提到“实施重点领域、重点行业、城乡基层和中小微企业就业支持计划”,政策目的主要支持企业减负稳岗,支持方式延续稳岗返还、税费减免、就业补贴等政策手段。当前重点领域和重点行业是重点突破点,各地将对标高质量充分就业总体要求,完善就业支持政策,加强就业政策与产业发展协同。

多业、多点、多元联动,就业工作谋划整体统筹。北京、上海、安徽、青海体现系统谋划思维,北京提出“出台促进高质量充分就业的实施意见,建立就业影响评估机制”,上海提出“构建就业友好型发展方式”,安徽提出“强化产业、创业、就业‘三业联动’,创造更多优质就业岗位”,青海提出“提升重大项目建设、重点企业发展和清洁能源、绿色算力等领域吸纳就业总量,积极构建就业友好型经济发展方式。”

稳岗拓市,各展其长,就业促进政策体现区域特色。贵州、西藏重点保障外出市场化就业,贵州提出实施“六六就业稳岗计划”,即省外务工规模稳定在600万人左右、城镇新增就业60万人,强调保障就业总量稳定;西藏总结实践经验,提出“巩固拓展‘组团式’区外市场就业模式,搭建好自治区+援藏省市服务平台”。

表1 2025年各省(区、市)政府工作报告中就业支持计划相关论述

(二)深化就业服务能力:基层服务、智慧便捷

就业服务着眼基层站点新布局。就业服务对就业促进工作作用发挥更加显著,2025年13个省份布局就业服务相关工作,相比2024年的5个提升一倍以上。从整体任务部署看,2024年部署就业服务工作的省份主要开展健全就业公共服务体系,构建就业服务信息化平台等工作,而2025年度工作目标明确基层服务站点布局等具体工作。如山西提出“创业融资服务工作站覆盖85%以上县(市、区)”,上海提出“建成500个社区就业服务站点”,山东提出“新建15个大学生就业创业赋能中心”等。

服务创新发力智慧服务、便捷服务两主题。2024年年初人力资源社会保障部、财政部发布《关于推动公共就业服务下沉基层的意见》,各地纷纷探索实践,创新基层服务模式。从本年度工作部署看,各省(区、市)更加强调智慧服务和便捷服务。如北京打造家门口智慧就业服务平台,海南打造全省统一的“智慧就业”服务体系,福建坚持线上线下相结合,线上建好用好就业一体化信息平台、“网约式”零工平台;河北打造“15分钟就业服务圈”,安徽提升“三公里”就业圈服务功能,山东打造城市15分钟生活就业融合服务圈。

表2 2024、2025年各省(区、市)政府工作报告中就业服务相关论述

(三)完善重点群体就业促进机制:稳定、精准

重中之重,保障高校毕业生就业创业。31个省(区、市)全部提到了高校毕业生等重点群体的稳就业促就业工作部署,其中29个省份提到高校毕业生就业,充分体现出高校毕业生是就业稳定的重中之重,重庆、海南、湖南、北京和四川精准施策,各有亮点。重庆提出“深化百万高校毕业生等青年留渝来渝就业创业行动”;海南强调“保持高校毕业生毕业去向落实率、留琼率保持稳定”;湖南支持大学生返乡创业。北京强化精准施策,针对高校毕业生明确提出“归集10万个就业岗位;四川提出“推进青年发展型省份建设,为广大青年搭建施展才华、创新创业的人生舞台”。

精准帮扶,保障重点群体就业稳定基本面。除高校毕业生外,农民工或农村劳动力、零就业家庭以及退役军人等群体也备受重视。具体来看,25个省份提及农民工或农村劳动力,致力于解决他们的就业难题,促进劳动力合理流动与增收;14个省份关注零就业家庭,力求通过有效举措消除家庭就业空白,兜牢民生底线;13个省份聚焦退役军人,助力他们实现从部队到地方的职业转型,开启人生新征程。此外,山西、内蒙关注就业弱势群体,山西强调“以工代赈吸纳低收入群众务工”,内蒙古提出“做好妇女群体就业保障”。北京针对就业困难人员开展精准帮扶,针对农村劳动力重点推动纳入职工保险体系”。

表3 2025年各省(区、市)政府工作报告中重点群体就业相关论述

(四)推进产训深度融合:定制化、职业化

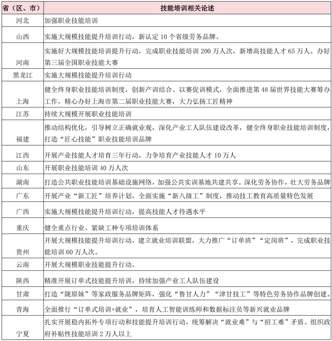
开展订单式、项目制技能培训。本年度19个省份均部署技能培训相关任务,在具体工作内容方面,注重培训与就业结合,突出“订单式”“定岗式”培训。上海、贵州、青海注重产训结合,上海提出创新产训结合、以赛促训模式;贵州提出建立就业培训联盟,大力推广“订单班”“定岗班”;重庆提出“健全重点行业、紧缺工种专项培训体系”;青海提出“全面推行‘订单式培训+就业’,培育人工智能训练师和数据标注员等新兴就业品牌”。

推动技能人才职业化发展。分析各省(区、市)具体任务部署,在精准化培训基础上,强调形成区域劳务品牌,加强职业技能认定,弘扬工匠精神、提高技能人才待遇水平,注重技能人才的长期发展。如山西、湖南、甘肃等提出劳务品牌创建和协作;广东提出全面实施“新八级工”制度,推动技工教育高质量特色发展;广西提出提高技能人才待遇水平;上海全面推进第48届世界技能大赛筹办工作,精心办好上海市第二届职业技能大赛,大力弘扬工匠精神。

表4 2025年各省(区、市)政府工作报告中技能培训相关论述

(五)加强劳动者权益保障:扩展、增收

扩展灵活就业和新就业形态参保。2025年度政府工作报告中,新就业形态保障人群和工种更加明确和扩大,如北京职业伤害保险保障行业是外卖、即时配送、出行、同城货运四个行业,本年度重点提到加强“快递”行业就业人群的权益保障;四川和宁夏在新就业形态人群中提及自媒体从业人员和电商主播。上海、安徽、河北、湖南明确扩大参保和规范发展等具体工作,上海、安徽提及扩大或开展职业伤害保障试点工作,河北推动灵活就业和新业态从业人员群体参保,湖南提及规范新就业形态发展。

保障劳动者就业收入。本年度政府工作报告中,天津、福建、广东、重庆、山西、海南等6个省份提及“促进中低收入群体增收减负”“扩大中等收入群体规模”“完善劳动者工资决定、合理增长和支付保障机制”“提高最新工资标准”等任务。山西、湖南、重庆、贵州、江西、西藏等6个省份部署了治理欠薪,保障农民工工资支付重点任务。

表5 2025年各省(区、市)政府工作报告中劳动者权益保障相关论述

三、智库建议

基于各地重点工作部署,建议各地研判分析区域就业形势、工作目标和发展现状,细化深化具体举措,力争推动区域高质量充分就业。

一是高位统筹,从区域高质量发展层面,部署高质量充分就业工作。高质量充分就业作为经济社会发展的优先目标,意味着要从顶层设计规划层面谋划就业工作,不仅要关注“眼前的就业”,更应关注长远的劳动生产率提高和人的全面发展,不仅要关注“就业总量”,还要关注“就业质量”和“就业结构”。通过完善制度机制,引导各级政府建立就业影响评估机制,构建就业友好发展方式。

二是重点发力,进一步推进就业与区域重点产业的深度融合。解决就业根本要靠发展,高质量充分就业需要在高质量发展的过程中实现。近期加强就业吸纳能力强的行业、企业政策支持,保障稳岗扩岗;中长期挖掘先进制造业、生活性服务业和生产性服务业的高质量就业岗位;提前布局应对传统产业转型升级,新型产业、新质生产力发展中的新岗位要求、新职业目录,推进就业与产业发展协同。

三是高水平研判,从供需两端缓解结构性矛盾。在人才供给源头加强供需对话,提前预测分析,推进人才培养服务产业发展,服务重大战略,服务区域创新。盘活当前人力资源池,通过培训上岗、人才复用、职业等级认定,拓宽劳动者职业通道。全力提升匹配效率,推进当前就业信息岗位公开、透明、真实,供需两端对接服务快速、高效、精准。

四是便捷可及,强化就业服务精准支撑。系统化、高效化的就业服务体系能够缓解结构性矛盾、提升劳动者技能,促进高质量充分就业。完善就业公共服务体系,推进服务供给便捷可及、服务水平专业标准、服务网络基层布局、服务模式数字赋能、服务结果优质高效。推动人力资源服务业高质量发展,加强人力资源服务业与现代化产业融合发展,提供专业化、个性化、定制化服务,构建现代化产业发展体系,助力高质量充分就业。

民生智库将持续关注各地高质量充分就业工作推进情况,及时了解就业支持政策、技能培训、就业服务等具体工作创新实践,为各地人社工作和劳动者高质量充分就业提供支持。



点击返回“智库观点” →