智库观点

​​​Think tank view

——

民生智库 | 探寻春节入境游火爆背后的营商环境国际化密码
来源: | 作者:民生智库营商环境研究中心 | 发布时间: 2025-02-17 | 385 次浏览 | 分享到:
一系列政策体系的优化和便利化服务水平的提升,逐步揭示了春节入境游火爆背后营商环境国际化的“成功密码”,为各地优化国际化营商环境带来更具价值的借鉴与思考。

导读:2025年春节期间,我国国内游、入境游、出境游三大市场出游人次和人均消费明显增长,入境游市场表现尤为亮眼。据文化和旅游部公布的数据,2025春节期间,全国边检机关共计保障1436.6万人次中外人员出入境,较去年春节同期增长6.3%,其中外国人95.8万人次,较去年春节同期增长22.9%。春节入境游的火爆是我国综合国力、文化软实力、国际影响力等多方面提升的体现,其中国际化营商环境的不断优化起到了不可或缺的助力作用。一系列免签政策的推出、各项便利化服务逐渐完善,使得入境游市场宛如一块强大的磁石,吸引力持续攀升。入境游市场的蓬勃发展又反过来推动我国各地政府深入探索国际化营商环境的进一步优化,探索打造更具吸引力和更有影响力的国际化营商环境。

关键词:营商环境、国际化、“引进来”、“走出去”


2025年春节是申遗成功后的首个春节,也是240小时过境免签政策实施后的首个春节,一系列政策体系的优化和便利化服务水平的提升,逐步揭示了春节入境游火爆背后营商环境国际化的“成功密码”,为各地优化国际化营商环境带来更具价值的借鉴与思考。

一、开放政策带来新机遇

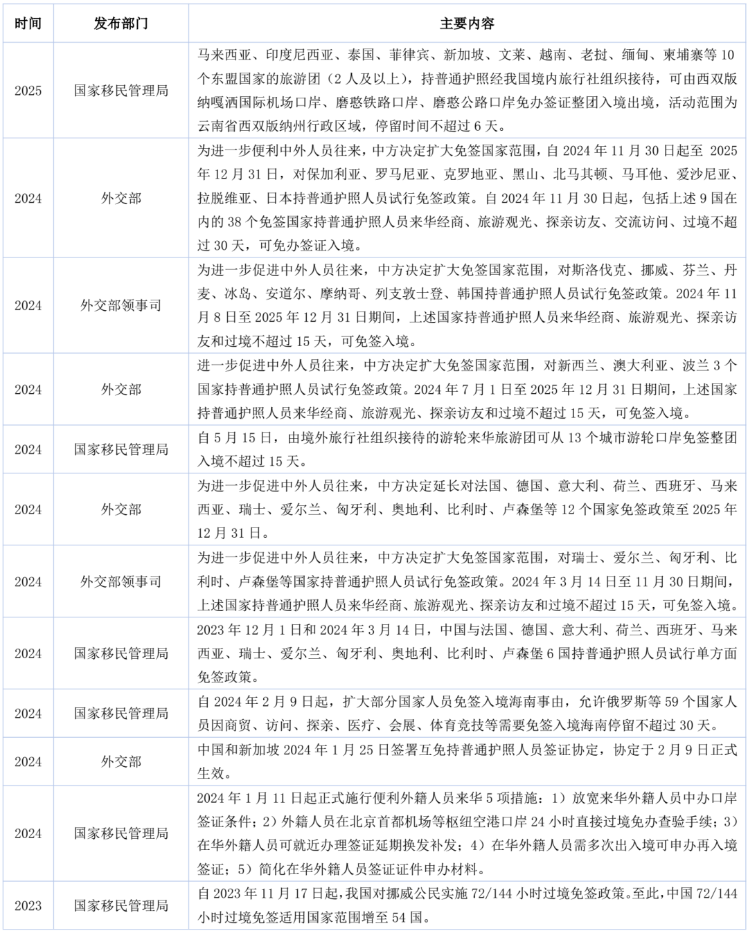
放宽免签政策,为营商环境国际化开启“便捷之门”。自2023年起,文旅部、国家移民管理局、外交部等相关部门陆续颁布一系列出入境放宽政策。在政策利好推动下,“China Travel”成为海外社交媒体平台上的热点话题,热度持续攀升。截至2024年12月,72/144小时过境免签政策已经覆盖41个适用口岸、54个国家。免签政策的放宽,减少了行政壁垒,提升跨境交流效率,直接降低企业和个人的国际商务成本,以开放的姿态、包容的胸怀传递“中国开放的大门越开越大”的信号。

表1 近两年我国出入境相关政策情况

(资料来源:中国政府网)

二、便利化审批服务,提升服务效能

便利化审批服务的提升是营商环境国际化的重要体现。

在审批标准方面,明确的政策导向和透明的审批标准,使外资企业、外籍人才能够更好地了解投资环境和政策要求,增强投资信心。国务院办公厅印发《扎实推进高水平对外开放更大力度吸引和利用外资行动方案》中提出,采取“一口受理、并联审批”的方式,形成更加快捷高效的审批机制。

在区域协同方面,通过协同化、标准化的审批服务,吸引更多沿线国家和地区的企业和人才参与合作,促进资源要素自由流动。在第八个中国品牌日之际,上海市检验检测认证协会主办以“品牌赋能·世界共享”为主题的“长三角国际品牌创新案例发布暨长三角品牌国际化发展研讨会”,并发布了首批长三角国际品牌创新案例。

在智能化审批方面,通过线上线下融合,减少审批环节和材料提交,提高审批效率。广州白云机场和深圳宝安机场在春运期间优化了入境通关流程,减少了旅客等待时间,为外国游客提供了更加便捷的入境体验。

三、暖心化公共服务,增强服务体验

暖心化公共服务的完善是国际化营商环境的重要支撑。

交通方面,机场、车站和热门景点纷纷提供多语种服务。北京首都机场和上海浦东机场在春节期间增加了多语种服务人员,帮助外国游客更好地了解交通信息,提高了出行的便利性。

医疗服务方面,2025年1月,上海市发布《关于推进上海国际医疗创新发展的实施意见》提出,完善国际医疗发展支持政策,加强国际医疗人才队伍建设,优化服务体验,扩大上海医疗品牌国际影响力。

支付便利性方面,服务质量的提高以及移动支付和电子支付的普及,提升了外国游客的消费便利性。深圳和广州在春节期间推广了境外银行卡支付和移动支付服务,让外国游客能够更加便捷地进行消费。

四、各地破解营商环境国际化密码

营商环境的国际化,离不开“走出去”和“引进来”两个话题。一直以来“国际化”似乎都是先进地区、沿海城市的议题,在部分内陆省市难以找到“切口”或“突破点”。随着2025年春节入境游的繁荣,从“引进来”的角度,给各地拓宽了营商环境国际化的新思路。发展环境的优化、市场主体活跃度的提升、城市服务的提档升级、数字化的加持,可以为一个地区塑造一个全新、开放、积极的发展形象。而以入境游为契机,不同地区可以探索本地特色营商环境国际化的发力方向。

东部地区作为对外开放的“桥头堡”,可以从制度型开放、跨境贸易便利化、优化外资管理等方面发力。进一步推进制度型开放,深化与国际高标准经贸规则的对接。优化口岸营商环境,提升跨境贸易便利化水平,支持东部地区具备条件的口岸城市纳入海关总署牵头开展的促进跨境贸易便利化专项行动试点城市。深化外资管理体制改革,依法保护外商投资权益,保障外资企业在要素获取、资质许可、标准制定等方面的国民待遇。

中部地区作为经济发展的“稳定器”,可以从交通物流便利化、产业协作转移、提升外资吸引力等方面发力。通过交通物流等便利化措施扩大对外开放,提高出行便利性。深化东中西部产业协作,构建跨行政区合作发展新机制,推动产业梯度有序转移,促进资源和要素的自由流动。扩大鼓励外商投资产业目录,合理缩减外资准入负面清单,吸引更多外资投向先进制造业、现代服务业等领域。

西部地区作为经济发展的“新引擎”,可以通过“一带一路”建设提升开放能级、发挥“东数西算”西部数据中心布局优势、支持特色产业发展等方面发力。积极参与和融入“一带一路”建设,构建多层次开放平台,进一步推动西部大开发形成新格局,提升开放能级和产业发展水平。“东数西算”是一个全新的发展机遇,数据中心产业链长,投资规模大,带动效应强,通过计算枢纽和数据中心集群的建设,发挥西部地区的资源和成本优势,夯实数字经济发展基础,推动行业上下游投资,带动相关产业有效转移,推动西部地区发展形成新格局。支持传统产业企业进口先进技术、重要设备、关键零部件等开展技术改造和设备更新,如保税研发、保税再制造等新业态在西部地区落地。

春节入境游的火爆,是一场文化的交融与旅游的盛宴,更是国际化营商环境持续优化的生动写照。从携程发布的数据来看,春节期间入境游订单同比增长203%,入境游热门目的地为深圳、上海、广州、北京、珠海、成都等。入境游市场的蓬勃发展,又反过来成为推动国际化营商环境优化的重要动力。这种相辅相成、互相促进的紧密关系,共同为经济的高质量发展注入新活力,形成一个全方位、多层次的高质量发展新格局。各地可以抓住机遇,积极抢占风口,主动作为,结合各地要素资源禀赋,聚焦宣传和打造国际化营商环境,提升区域吸引力和竞争力。



点击返回“智库观点” →