智库观点

​​​Think tank view

——

民生智库 | 两会话民生:文化旅游业支柱培育方向与发展重点
来源: | 作者:民生智库文化和旅游研究中心 | 发布时间: 2025-03-13 | 881 次浏览 | 分享到:
对2025年政府工作报告中关于文化和旅游发展的相关内容,以及近来年中央及国家、地方层面提出或出台的文旅发展相关要求和政策举措,进行了系统梳理和整体解读,寻找今年及今后一段时期推动文旅高质量发展、培育文化旅游业支柱的方向和重点

导读:春暖花开时,两会谋新篇。2025年是“十四五”规划收官和“十五五”规划编制谋划之年,2025年政府工作报告明确提到,既要高质量完成“十四五”规划目标任务,也要为实现“十五五”良好开局打牢基础;两会期间,文旅部孙业礼部长在“部长通道”表示“把文化旅游业培育成支柱产业,对于推动我们国家高质量发展,应该说是恰逢其时、意义重大”,透露出了文旅发展的新动向。民生智库文化和旅游研究中心对2025年政府工作报告中关于文化和旅游发展的相关内容,以及近来年中央及国家、地方层面提出或出台的文旅发展相关要求和政策举措,进行了系统梳理和整体解读,寻找今年及今后一段时期推动文旅高质量发展、培育文化旅游业支柱的方向和重点。

关键词:文旅消费、支柱产业、高质量发展


一、从两会看文旅发展关键词

2024年下半年,习近平总书记在湖北、甘肃、福建、安徽等省考察工作时,明确指出要“把文化旅游业培育成为支柱产业”。对此,今年的政府工作报告(以下简称“报告”)全文共计1.7万余字,直接提到文化或旅游发展17次,间接与文化和旅游发展相关的内容较多。“报告”再次强调“高质量发展”是首要任务,总体要求是“完整准确全面贯彻新发展理念,加快构建新发展格局”,政策导向是“经济政策的着力点更多转向惠民生、促消费”“推动更多资金资源‘投资于人’、服务于民生”,以及近来年中央和国家层面提出或出台的文旅发展要求和系列政策,为推动文旅高质量发展、培育文化旅游业支柱指明了方向、擘画了重点。具体梳理解读如下:

(一)大力提振文旅消费

2024年12月召开的中央经济工作会议将“大力提振消费、提高投资效益,全方位扩大国内需求”作为2025年中央经济工作的首要任务。对此,2025年1月国务院办公厅印发《关于进一步培育新增长点繁荣文化和旅游消费的若干措施》的通知,围绕深化“文旅+百业”“百业+文旅”,提出了繁荣文化和旅游消费的18条举措。2025年2月市场监管总局等五部门联合印发《优化消费环境三年行动方案(2025-2027年)》的通知,明确提出要提升文化和旅游等领域服务品质;开展旅游市场秩序整治。

在此情况下,“报告”在部署2025年工作任务时,也将“大力提振消费、提高投资效益,全方位扩大国内需求”放在了政府工作十大任务首位,明确提出要“创新和丰富消费场景,加快数字、绿色、智能等新型消费发展”“落实和优化休假制度,释放文化、旅游、体育等消费潜力”“完善免税店政策,推动扩大入境消费”。

(二)入境旅游持续升温

“报告”在回顾2024年工作时提到“扩大单方面免签国家范围,过境免签境内停留时间延长至240小时,入境旅游持续升温”。对此,“报告”在部署2025年扩大高水平对外开放工作时提出“推进服务业扩大开放综合试点示范,推动互联网、文化等领域有序开放”。在部署2025年工作时提出要“完善促进两岸经济文化交流合作制度和政策,深化两岸融合发展,增进两岸同胞福祉”“扩大国际人文交流合作,全面提升国际传播效能”。今年全国两会期间,部分代表委员在接受中国旅游报社记者采访时表示,近年来国家密集出台了签证、通关、住宿、交通、支付等一系列入境便利化政策措施,释放了扩大高水平对外开放的积极信号,也提升了入境旅游市场发展的信心。

同时,今年初市场监管总局等五部门联合印发《优化消费环境三年行动方案(2025-2027年)》,明确提出要探索跨境旅游等合作,服务更高水平对外开放;对标国际规则,打通入境人员消费堵点。

(三)促进文化旅游业发展

2024年12月中央经济工作会议明确提出“加力扩围实施‘两新’政策,创新多元化消费场景,扩大服务消费,促进文化旅游业发展”。事实上,2024年以来国务院关于印发《推动大规模设备更新和消费品以旧换新行动方案》的通知和国家发展改革委和财政部联合印发的《关于2025年加力扩围实施大规模设备更新和消费品以旧换新政策的通知》,都将文旅发展纳入“两新”政策支持范围。

对此,“报告”在部署2025年工作时明确提出“推进文化遗产系统性保护,提升文物、非物质文化遗产保护利用和考古研究水平”“开展新技术新产品新场景大规模应用示范行动,推动商业航天、低空经济等新兴产业安全健康发展”“促进平台经济规范健康发展,更好发挥其在促创新、扩消费、稳就业等方面的积极作用”。

(四)积极发展冰雪经济、银发经济

近年来,银发经济正成为文旅市场发展的新增长点,冰雪经济正成为区域经济增长的重要引擎。“报告”在部署2025年工作时明确提出“积极发展冰雪运动和冰雪经济”“积极应对人口老龄化,完善发展养老事业和养老产业政策机制,大力发展银发经济”。

此前,2024年1月国务院办公厅印发《关于以冰雪运动高质量发展激发冰雪经济活力的若干意见》,明确提出2027年冰雪经济总规模要达到1.2万亿元,2030年总规模达到1.5万亿元;12月中央经济工作会议将“银发经济”纳入消费场景创新重点。国务院办公厅印发《关于发展银发经济增进老年人福祉的意见》,明确提出要拓展旅游服务业态,推出一批老年旅游发展主题产品,完善相关规定便利老年人出游。

(五)文旅融合协调发展

2024年5月全国旅游发展大会上,习近平总书记对旅游工作作出重要指示,要求坚持守正创新、提质增效、融合发展,着力完善现代旅游业体系,加快建设旅游强国。二十届三中全会明确提出要“探索文化和科技融合的有效机制,加快发展新型文化业态”“健全文化和旅游深度融合发展体制机制”“推动科技创新和产业创新融合发展”。

“报告”在回顾2024年工作时提到“统筹城乡区域协调发展,优化经济布局”,在部署2025年工作时提出“加大区域战略实施力度。发挥区域协调发展战略、区域重大战略、主体功能区战略的叠加效应,积极培育新的增长极”“推动科技创新和产业创新融合发展”。以此来看,多业态融合发展和跨区域协调发展已是文旅发展的应有之义。

(六)提升乡村旅游发展

今年初,2025年中央一号文件明确提出“推进乡村文化和旅游深度融合,开展文化产业赋能乡村振兴试点,提升乡村旅游特色化、精品化、规范化水平”。对此,“报告”在部署2025年工作时提出“加强文明乡风建设,丰富农民文化生活,推进农村移风易俗”“持续改善农村基础设施、公共服务和人居环境,建设宜居宜业和美乡村”。以此来看,发展乡村旅游与全面乡村振兴的深度融合,已是提升乡村旅游发展的应有之义。

二、从两会透视文旅发展重点

(一)从提振文旅消费来看,推动文旅市场扩容提质

按照国民经济发展支柱产业的定义要求,“十五五”时期,文化旅游业增速和在国民经济中占比将迎来持续提升,文化旅游消费将成为扩大国内需求的重点领域和重要引擎。各地正从丰富文旅消费场景、优化文旅消费环境、提升文旅服务品质等维度,出台系列举措,着力推动文旅市场扩容提质。具体如下表:

(二)从提升入境旅游来看,推动扩大入境旅游消费

入境旅游正迎来快速恢复发展,在国家持续扩大文化旅游开放、加大国际人文交流合作和提升入境游服务便利度水平的情况下,入境游将迎来快速发展进程。围绕入境旅游发展的一系列难点堵点问题,从加强跨国/跨境旅游发展合作、强化入境旅游营销推广、优化入境旅游消费环境等维度,促进入境旅游更好更快发展。具体如下表:

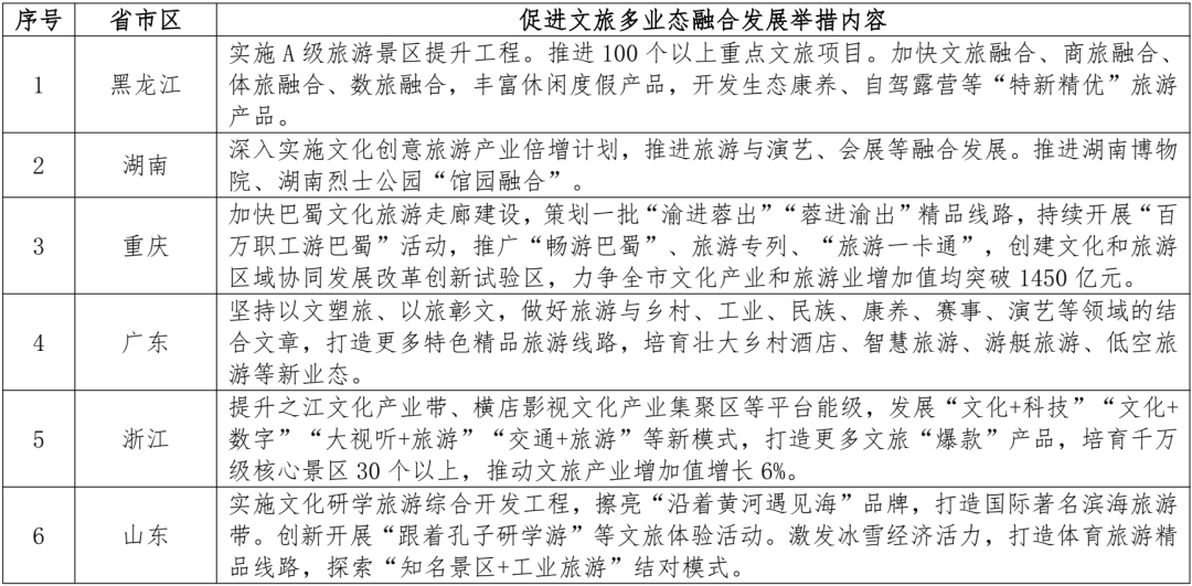
(三)从促进业态发展来看,推动多元业态融合创新

多业态融合已成为文化旅游业发展的重要方向,“文旅+百业”“百业+文旅”正推动多业态联动发展,催生新的文旅消费增长点,促进文化旅游业的价值链延伸。目前,各地从传统文旅业态的提升、新兴文旅业态的培育、“文旅+”“+文旅”融合发展等维度,因地制宜制定了系列举措,发展特色旅游业,创新文旅产业融合模式,推动文旅产业多业态融合创新发展。具体如下表:

(四)从文旅协调发展来看,加强跨界协作协调协同

近年来,文化旅游业的各业态协调、各部门协作、各地区协同发展,成为提升旅游业竞争力、扩大文旅市场发展的关键。部分地区正从跨业态协调发展、跨部门协作联动、跨区域协同合作的维度,推进文化旅游业的跨界协作协调协同发展。具体如下表:

(五)从提升乡村旅游来看,深度融合全面乡村振兴

目前,发展乡村旅游是培育乡村新业态、带动乡村发展、推动乡村振兴的重要力量和重要举措。各地正从乡村旅游与乡村资源、乡村产业、乡村空间等深度融合发展的维度,出台系列提升乡村旅游发展的举措,推动乡村旅游与全面乡村振兴的深度融合发展。具体如下表:

三、对文旅工作的五点智库建议 

(一)抓好文旅政策落实,提升文旅业态发展

立足文旅高质量发展、培育文化旅游业支柱,国家、省市区、地州市等层面,围绕消费促进、资金扶持、人才培养、项目建设、业态培育、行业规范、品牌建设等方面,制定出台或修订了系列文旅规划、政策举措、行业标准等。促进文化旅游业发展应抓住文化和旅游高质量发展、培育文化旅游业支柱系列政策集中释放的机遇期和窗口期,结合自身禀赋条件,包括但不限于用好“两新”政策及文旅类项目资金扶持政策,推动文化旅游业态资产盘活发展;用好旅游业转移支付、服务业开放、产业创新等政策,推动传统文旅业态的改造升级、新兴文旅业态的发展培育、加快“文旅+”“+文旅”发展的融合提升,打造具有文化魅力、地域特色、沉浸体验的文化旅游产品;落实好文旅行业新标准,提升文化旅游业发展水平。

(二)做好文旅行业监管,优化文旅市场环境

近年来,随着文化旅游市场的快速恢复性发展,多地文旅市场乱象频现、问题频发。由于旅游服务涉及的服务业态众多、涵盖“吃、住、行、游、购、娱”等六要素,分属于多个行政职能部门管理,提振文旅市场消费应围绕维护和保障消费者和经营者的合法权益,包括但不限于加强跨业态的综合监管,促进行业健康有序发展;加强跨部门的联合监管,整体规范文旅市场秩序;加强开展跨区域的专项行动,整治旅游市场乱象;创新监管方式,开展文旅服务质量社会化监督,为提振文旅消费营造放心、安心、舒心的旅游环境。

(三)提升文旅服务质量,改善游客游览体验

提振文旅消费成为扩大内需的重要领域,成为人们追求美好生活的重要方式,推动文旅市场提质扩容、扩大文旅消费规模,关键是持续提升旅游服务质量,营造良好的旅游消费体验,提高游客满意度水平。提升文旅服务质量应围绕增强游客体验感、提高游客满意度,包括但不限于建立以游客为中心的评价体系,加强常态化的服务质量监测评估,督促行业主体服务质量问题整改;推进文化旅游业标准化建设、示范,引领文旅服务质量提升;强化文旅市场主体责任,探索开展文旅市场主体服务质量认证,培育文旅市场服务品牌;推进文旅市场信用体系建设试点,推广文旅服务“赔偿先付”“先享后付”“无理由退货”等制度,保障游客权益。‌

(四)完善文旅公共服务,提升服务便捷水平

旅游公共服务贯穿于旅游活动始终,是旅游活动顺利进行的基础和保障。完善旅游公共服务体系应围绕“着力完善现代旅游业体系,加快建设旅游强国”和培育文化旅游业支柱目标,加快建立健全结构完备、标准健全、运行顺畅、优质高效,与旅游业高质量发展相匹配的旅游公共服务体系,打造一站式、智慧化的旅游公共服务平台,聚焦重点地区、重点环节、重点时段、特殊客群补齐旅游公共服务短板和弱项,建立旅游公共服务“体验官”制度,定期反馈服务漏洞并推进整改,让旅游业更好服务美好生活。

(五)加强文旅推广传播,增强市场辐射能力

酒香也怕巷子深,好的营销推广才能使好的文旅产品走向世界。加强文旅推广传播应充分把握融媒体时代的传播方式,充分运用微短剧、文旅直播的赋能优势,创新性地推出“跟着微短剧去旅行”“跟着文旅直播去旅行”,以微短剧创作者、文旅直播主播的视角展现自然美景和人文风情;运用国际叙事体系,讲好中国故事,打造好的广电视听曲目、剧目作品,推动中华文化海内外出圈发展;持续扩大国际人文交流,全面提升国际传播效能。



点击返回“智库观点” →