Think tank view
——
【摘要】流域横向生态补偿已在我国实行十七年,有效缓解环境负外部性带来的负面影响。本文主要从发展简述、案例分享和经验总结三部分对我国流域横向生态补偿实践情况进行分析,总结组织架构与工作推进模式、补偿资金与方式、区域协同发展等长效机制构建经验。
关键词:流域横向生态补偿、生态产品价值实现、环境保护
一、发展简述
1、问题的提出:环境的负外部性不利于资源高效配置和可持续发展
上游发展工业排放污水,下游水体受到污染,经济受到损失。这种在经济发展过程中,对他人所处的生态环境造成消极影响,经济发展主体却没有因此付出代价的情况,是环境的负外部性的体现。为平衡负外部性,就需要让经济发展主体为它对环境产生的影响付出代价。
2、解决的思路:以激励换取生态环境保护的生态补偿
以保护和可持续利用生态系统为目的,通过公共政策或市场化手段,调节生态关系密切地区间的利益关系,有效缓解环境的负外部性,这样的方式被称为生态补偿。由于流域具有较为明确的地理边界,水环境污染源相对易于锁定,流域生态补偿便成为践行生态环境补偿理念的重要思路。
图1. 不同种类生态补偿双方关系示意图
补偿与受偿两者间具有行政隶属关系的,如中央对地方政府开展的就是纵向生态补偿;反之,两者间不具有行政隶属关系的,市际或者省际之间的则是横向生态补偿。
流域横向生态补偿有两个显著特点:首先,补偿与受偿双方多属于位于同一流域上下游的同级地区,生态环境负外部性的受益者(或受害者)容易辨识,哪方的发展影响了另一方的生态环境,这种生态利益关系明确;其次,补偿与受偿双方多基于平等自愿的原则,通过谈判协商确定补偿方式与形式,由此达成的协议在生态环境保护上具有较强激励性。
3、政策的引导:流域横向生态补偿政策逐渐明确细化、丰富完善
早在2007年,中央层面的流域横向生态补偿政策便已出台;2016年,国务院办公厅发布《关于健全生态保护补偿机制的意见》,将建设横向生态保护补偿机制上升到国家战略层面;2024年,国务院发布《生态保护补偿条例》,首次以立法的形式,推动流域横向生态补偿机制建立。
近十年频繁出台的政策逐步明确了长江、黄河全流域为横向生态补偿建设的重点;补偿方式由财政补偿为主逐步推进到建立市场化、多元化补偿方式,注重长效机制的建立;并且开始探索补偿标准核算体系,完善目标考核体系并开展绩效评价,提升合理性和科学性,逐步形成流域横向生态补偿机制。
表1. 中央层面出台流域横向生态补偿相关文件汇总
二、案例分享--流域横向生态补偿方案的制定
十余年来,我国流域横向生态补偿逐步摸索出新安江流域、赤水河流域等众多典型案例,其中新安江流域作为我国首个流域横向生态补偿试点,开创“对赌”模式的先河,具有里程碑式的意义;赤田水库流域作为近年省内小流域横向生态补偿的典范,在完善激励机制、促进生态产品价值实现等方面提供了宝贵经验。
1、始于“对赌”,双赢发展--新安江流域横向生态补偿
(1)流域概况
新安江发源于安徽省黄山市(图2 深蓝色流域),自西向东流入浙江省杭州市新安江水库(图2 浅蓝色水域),再向东北汇入钱塘江。新安江干流长373公里,流域面积1.1万多平方公里。新安江水库是杭州第二水源,库区60%的水源自上游新安江的补给,著名的旅游景点千岛湖也位于此,其生态价值、经济价值至关重要。
图2. 新安江流域示意图 图源:黄山市水利部门
(2)主要矛盾
2000年前后,随着上游人口增长与经济发展,新安江流域水污染问题逐渐加重,两省交界入境断面水质一度恶化至Ⅴ类水,严重威胁下游水安全。面对这种状况,浙江省在加强境内水环境保护的同时强烈要求上游安徽省加大生态环境保护力度。但是黄山市本就人口少并且贫困,加之长期处于高额环保投入与低额财政收益境地,1993~2003年十年间,黄山市生态保护投入16亿元,占地方财政收入的24%,仅凭上游一己之力很难维持和提升环境保护效力。于是安徽省要求浙江省提供生态补偿资金,但是浙江省一度以上游来水水质过差而不愿意补偿。
(3)携手共治
在中央的引导下,2007年新安江流域被国家列为跨省流域生态补偿机制建设试点,两省开始漫长的谈判博弈。2012年,浙江省与安徽省人民政府签订《关于新安江流域上下游横向生态补偿协议》,逐步形成“新安江模式”,并在全国推广,大大促进了跨区流域生态环境协商共治。
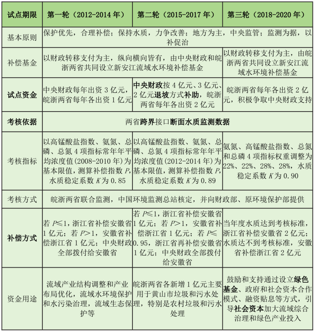
截至目前,新安江流域已经完成了9年三轮生态补偿,将三轮方案的主要内容横向对比,需要重点关注以下四点:
▷ 首先,试点资金一部分由两省等额出资,另一部分由中央财政以引导形式、退坡方式进行补偿出资补助;
▷ 其次,考核依据连续九年都是仅以跨界街口断面水质为依据,基于产出进行补偿支付;
▷ 再次,补偿方式是对赌协议的形式,也就是以双方约定的水质优化指标完成情况,决定是浙江补偿安徽,还是安徽赔付浙江;
▷ 最后,由于中央财政的退出导致第三轮期间补偿资金大幅下降,资金用途转移向撬动其他社会资本加入。
表2. 新安江流域三轮流域横向生态补偿方案关键信息汇总
(4)案例小结
总体而言,试点以来新安江流域生态环境质量得到了显著提高。流域水质逐渐优化,上游地区的主要污染物排放量逐渐降低,千岛湖的营养状态逐步改善,跨省接口的断面水质达到Ⅱ类,生态效益显著提升,经济和社会效益也逐步显现。但同时也暴露出资金短缺、水质不稳定、公众认知不足、评估体系不完善等短板。最大的问题是仅基于水质结果进行支付,达到目标有补偿,一旦没有达到就要赔付,这种固化考核标准严重影响上游地区进行流域生态保护的积极性。另外,补偿资金额度低、补偿方式单一,无法涵盖上游为促进水质考核达标所付出的牺牲。并且随着生态补偿规模的扩大,尤其在中央财政逐渐退出之后,协商成本进一步提高,难以形成可持续长效机制,缺乏可持续性。
2、生态产品价值实现--赤田水库流域横向生态补偿
(1)流域概况
赤田水库流域位于海南省保亭黎族苗族自治县(以下称保亭县)和三亚市的交界处,流域总面积220平方公里,其中保亭县境内206.84平方公里,三亚市境内仅13.16平方公里。流域内林地面积广,森林覆盖率高、森林资源丰富,生态环境优良。赤田水库位于流域下游两市县交界处,是三亚市重要城市集中式饮用水水源地,日供水量约22万吨,占三亚市城市饮用水总供水量约50%。
图3. 赤田水库流域示意图
(2)主要矛盾
赤田水库流域上游保亭县位于海南省生态功能区核心区,森林覆盖率高达85%,生态保护红线面积占全县总面积的44%以上,经济发展严重受限,是2019年才“脱贫摘帽”的地区。相比而言,下游三亚市作为海南省第二大城市,常住人口和GDP总额都远高于保亭县。长期以来,三亚市“免费”享用赤田水库的优质水源,而经济相对薄弱的保亭县却承担赤田水库大部分流域的环境治理和生态保护,随着污染防治攻坚战的深入实施,保亭县保护改善赤田水库流域水环境的财政支出压力进一步增加,制约了当地百姓保护水资源的积极性,也给赤田水库的水质稳定及提升带来了难度。
图4. 2021年保亭县与三亚市情况对比
(3)携手共治
2018年,海南省在赤田水库流域开展流域上下游横向生态保护补偿试点,探索建立流域上下游横向生态保护补偿机制。2019-2021年,保亭三亚两地政府连续三年签订《赤田水库流域上下游横向生态保护补偿协议》,逐步协商完善补偿方案,优化升级补偿机制。
相较新安江流域横向生态补偿方案,赤田水库流域横向生态补偿方案有了以下改进:
▷ 一是,赤田水库流域在以水质为考核依据基础之上,增加了补偿资金支出比例、供水量/取水量比值等指标,将补偿资金分为基础保护补偿(70%)、改善治理补偿(20%)和行动奖励补偿(10%)三类,一定程度上缓解了考核依据单一的问题带来的负面影响。
▷ 二是,通过对上游入库断面、交界断面、下游取水口的多点考核,将保障水质的工作由单一的上游负责,拓展为上下游共同承担,明确界定生态保护者与受益者权利义务,传导水环境保护压力,让不同的行政区域形成协同效应,进而实现成本共担、效益共享、合作共治的良性生态治理局面。
表3.2021年赤田水库流域横向生态补偿方案

(4)案例小结
总体而言,赤田水库流域横向生态补偿方案较“新安江模式”在积极性调动上有了显著提升。赤田水库流域横向生态补偿试点以来,缓解了上游地区流域环境保护负担过重的问题,很好地调动了流域上下游环境治理的积极性,有效维护了流域优良环境稳定。但是考核指标仍然存在强关联性、以水质为绝对关键导向的问题,缺乏对水生态和水资源的统筹考量。在补偿方式与资金来源方面,依然以政府资金投入为主,形式单一且对公众参与缺失。
三、经验总结--流域横向生态补偿长效机制的建立
综合上述案例中的有益借鉴,结合当前发展形势与国外治理实践,在开展流域横向生态补偿长效机制建立中,可参考以下优秀经验:
1、上级协调引导,流域齐心共治
一是多部门协作。流域横向生态补偿工作覆盖范围广,综合由生态环境部门牵头的流域生态修复、水务部门牵头的城乡污水治理、住建部门牵头的城乡环境综合整治、农业农村部门牵头的农业面源污染防治、财政部门牵头的资金综合保障、审计部门牵头的项目资金审计等,建立健全多部门协作的长效工作机制至关重要。
二是强化组织保障。流域横向生态补偿长效机制的构建,一方面需要上级政府的统筹协调和上级财政的支持引导,另一方面也需要补偿受偿双方各级政府高度重视。如赤田水库治理中,海南省成立了赤田水库流域联合整治指挥部,由三亚市市长与保亭县县长共同担任指挥部组长,每月召开调度会议,全面推进赤田水库流域生态补偿机制创新试点工作。
▷ 海南省财政厅会同省生态环境厅印发《海南省流域上下游横向生态保护补偿实施方案(试行)》,决定在赤田水库流域开展流域上下游横向生态保护补偿试点。
▷ 上下游两地人民政府联合发布《关于成立海南省赤田水库流域联合整治指挥部的通知》,建立两地党政主要负责同志为组长,分管领导为副组长,相关单位为成员的创新协调联动机制,明确各项重点工作责任单位,合署办公,合力整治,每月召开工作推进会,定期向省生态环境厅汇报工作,共同推进赤田水库流域综合治理和创新生态补偿试点工作精准落地。
2、撬动社会资本,探索多样补偿
一是财政资金+社会资本,共同发力。充分发挥上级财政资金的引导和撬动作用,上级财政资金介入的作用主要是推进地方流域横向生态补偿机制建设形成,大部分是以退坡形式进行补偿,需要充分发挥财政资金杠杆作用,撬动社会资本参与流域生态环境治理和生态环境保护。调动社会资本参与治理的积极性,地方政府应完善市场化运作机制,联合高度依赖自然资源的企业亦或是对生态环境有明显负面影响的企业,强化企业的社会责任感,引导企业绿色发展,共商流域合作治理。
二是传统资金+新型补偿方式,积极探索。在补偿方式上,除了传统的资金补偿,还应积极拓展生态资源使用权交易、绿色产业发展扶持等方式,促进生态保护者的利益得到有效补偿。探索以绿色生活兑换绿色货币的模式,激发全社会参与生态保护的积极性,实现经济效益与环境保护的双赢,逐步形成全社会共同参与生态治理的良性循环。
▷ 国际通常将生态补偿称为Payment for ecosystem services(生态服务付费),简称PES。由政府先将生态系统服务价值商品化,通过财政支付、公债基金、附加税等方式筹集补偿基金,再将基金用于补偿利益受损者,有效引入社会资本参与生态补偿。
图5.PES项目路径
▷ 雀巢公司(Nestlé)为保障下游饮用水取水区域的水质,要求上游地区将传统农业生产转变为绿色农业生产,并将建立学校作为对上游的一项补偿方式,切实满足公众的需求,更好地激励公众向环境友好型生产生活方式转变。
3、挖掘绿色路径,区域协同发展
为突破“上游要发展,下游要环境”两者利益需求不同的困局,需要加强地区之间的利益联合,统一利益需求,探索流域上下游协同“生态产业化、产业生态化”的绿色发展之路,从输血式向造血式转变,建立生态补偿与产业结构优化协同绿色发展的长效机制,才能从源头降低经济发展对生态环境的负面影响,促进经济社会发展全面绿色转型。
▷ 在新安江流域,浙江省淳安县与安徽省歙县签署《流域共治合作协议》,协同培育茶领域人才,强化选育优良茶种的合作,开展跨区域旅游协作,推进生态旅游、有机农业等绿色产业融合,成为推进地方乡村振兴的支柱产业。
▷ 杭州市、黄山市联合印发《杭黄毗邻区块(淳安、歙县)生态文化旅游合作先行区建设方案》,在新安江流域沿线串联起多个5A级景区与传统村落,合力构建“两镇做强、湖城支撑、串珠成链”的山水大画廊格局,促进流域上下游协同发展。
附表. 近年来签订跨省流域横向生态补偿协议区域汇总